作者:周左东、范建华
近日,yl8858永利集团、生物反应器工程全国重点实验室范建华教授团队在国际著名期刊Journal of Advanced Research上发表了题为“Chromosome-level genome provides novel insights into the starch metabolism regulation and evolutionary history of Tetraselmis helgolandica”的研究论文。该研究首次报道了高质量的扁藻(Tetraselmis helgolandica)染色体水平组装基因组。论文从比较基因组方面解析了扁藻的进化史和基因组特征,并结合多组学揭示了光暗节律影响淀粉积累和直链淀粉比例的机制。扁藻基因组是微藻研究的重要遗传资源,论文为绿藻比较基因组和进化研究以及基因编辑平台的构建提供了工具。
Tetraselmis helgolandica是一种海水微藻,属于绿藻门,四爿藻属,广泛分布于亚洲沿岸海域,水产领域应用较多。该藻株具有体型大、偏好积累淀粉、有鞭毛、游动性强等特点,也常用于产淀粉和生物燃料研究。由于缺乏相关的基因组数据,扁藻碳氮代谢,淀粉代谢和光合作用等方面的研究相对滞后。因此,绘制高质量组装的扁藻基因组,解析其进化史和基因组特征十分必要。

图片说明:扁藻比较基因组分析和基因家族聚类
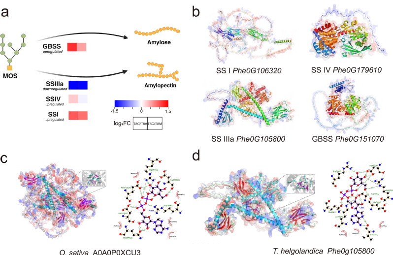
范建华教授课题组基于Nanopore三代测序技术获得了61.03Gb的测序数据,并利用Hi-C辅助组装将这些数据成功获得染色体水平的高质量基因组。通过基因结构预测和基因功能注释,研究团队发现扁藻拥有一个包含大量重复序列、高度冗余的二倍体基因组。通过比较基因组学分析,发现扁藻和其他绿藻的共同祖先在大约距今1,017.1 Mya发生分歧。结合组学数据,研究团队发现光暗节律导致了淀粉合成途径关键酶Starch Synthase(SS)的整体上调,但抑制了SS Ⅲa编码基因Phe0G105800的表达,这导致了总淀粉含量提高和直链淀粉的大量积累。

图片说明:扁藻淀粉代谢关键酶结构分析
yl8858永利集团硕士生周左东为该论文的第一作者,范建华教授为该论文的通讯作者。该论文是范建华教授团队在微藻功能基因组学研究领域的重要进展。近年来,范建华教授团队一直专注于微藻生物合成与转化研究,聚焦光合细胞工厂的理性设计与应用拓展、微藻遗传转化体系开发和微藻环境修复等领域,在Trends in Food Science and Technology、Chemical Engineering Journal、Plant Physiology、Bioresource Technology等专业领域Top期刊等杂志上发表论文60多篇。
该研究得到了国家重点研发计划(2020YFA0907304)、上海市自然科学基金(23ZR1415100和24ZR1490800)等项目的支持。
论文链接:https://doi.org/10.1016/j.jare.2025.03.022