​【创新前沿】ACS Catalysis报道我校D-氨基酸脱氢酶创制与应用新进展
发布时间:2024-07-24   访问次数:842

作者:张志钧

近日,我校生物反应器工程国家重点实验室许建和教授团队张志钧副教授在高效D-氨基酸脱氢酶的创制与应用方面取得新进展,相关研究成果以“Hierarchical Engineering of meso-Diaminopimelate Dehydrogenase for Efficient Synthesis of Bulky D-Amino Acids”为题,发表在《美国化学会催化》杂志上(ACS Catalysis, 2024, 14, 11447−11456)

D-氨基酸是合成许多药物、天然产物和生物活性分子的关键手性砌块,具有广阔的应用前景。D-氨基酸脱氢酶催化α-酮酸不对称还原胺化合成D-氨基酸,具有原子经济性好、理论得率高等优点。然而天然的D-氨基酸脱氢酶十分稀少,而且主要以膜蛋白的形式存在,难以实现工业应用。目前,主要利用工程化的内消旋二氨基庚二酸脱氢酶(DAPDH)来实现目标反应。遗憾的是,所有文献报道的工程化DAPDH酶对大位阻α-酮酸底物的活性很低,限制了其广泛应用。

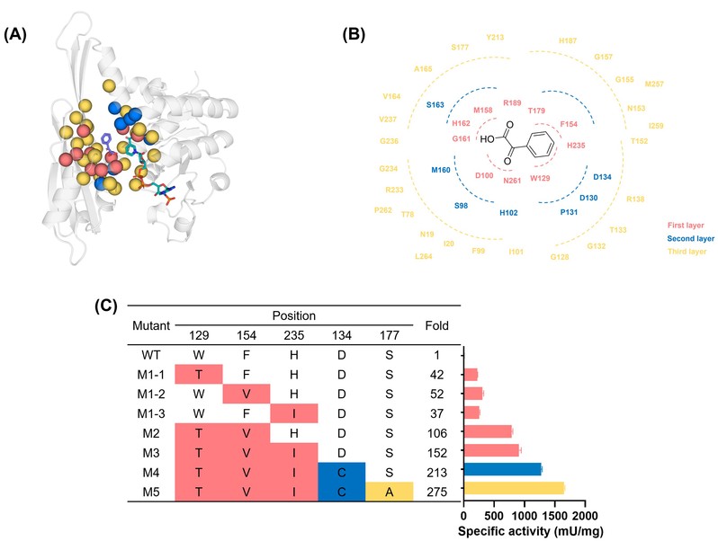
图片说明:分层改造突变位点的选择(A&B)及进化路线图(C)

       该论文采用分层改造策略,对来自嗜热芽孢杆菌的DAPDH酶活性口袋进行分子改造,获得了对多种大位阻α-酮酸底物催化性能显著提升的D-氨基酸脱氢酶。最佳突变体M5对大位阻苯甲酰甲酸底物的比活力达到1.65 U mg⁻¹,是母本的275倍,其产物D-苯甘氨酸是生产头孢菌素等药物的关键前体原料。进一步通过蛋白质晶体结构解析和分子动力学模拟,揭示了突变体催化效率提升的分子机制。最后,以突变体M5作为催化剂,成功制备了三种具有药用价值的D-氨基酸—D-苯甘氨酸、D-苯丙氨酸和D-高苯丙氨酸,得率最高达到89%,光学纯度>99% ee,表明该工程化D-氨基酸脱氢酶具有良好的工业应用前景和进一步改造的潜力。

       该项研究工作得到了国家自然科学基金和国家重点研发计划等项目的资助。生工学院博士研究生耿强,硕士研究生魏言、刘海平和王宇晴为论文共同第一作者,张志钧副教授为论文通讯作者。该研究工作也得到了许建和教授和郁惠蕾教授的悉心指导和大力支持。

原文链接:https://doi.org/10.1021/acscatal.4c03164